Loading...

Managed Services - Incident and Event Management

Our event management approach focuses on extracting meaning out of events, analyze them, and determine the right control action (if any) to provide IT staff a solid foundation for service assurance, reporting, and service improvement. Our unique combi nation of tech skills and expertise gives you peace of mind to methodically solve whatever the problem is.



The best way to minimize, or even preempt, the impact of ser vice outages and ensure the continuity of business operations is to monitor the heal th of business services and infrastructure in real time and respond appropriately to any issues that co me up.

We provide a Comprehensive Suite of Incident and Event Management Services:

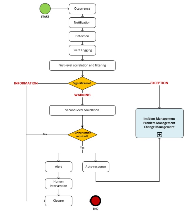
Security Incident Event Management (SIEM)

Security Incident and Event Management (SIEM) provides you a real-time monitor and analysis of security alerts from within your organization ’ s network and infrastructure to maintain a secure environment while ensuring business continuity. We provide SIE M solutions in two flavors, via which whether corrective action is taken immediately by our SIEM team or if the client is alerted and must take corrective action on their own.


Our SIEM unique approach can build and deliver a solution to Improve security and compliance to reduce the risk to you through these features:

  • - Log Management and Retention policy
  • - Real-time even correlation
  • - Custom Reporting
  • - Detect suspicious activity
  • - Mitigate security threats
  • - Managed IPS and active response
  • - Advanced search and forensic analysis
  • - Managed Vulnerability Assessment
  • - Unlimited Incident Response
  • - Health Monitoring
  • - File integrity monitoring
  • - Web Filtering
  • - Application Control
  • - USB device monitoring
  • - Managed Endpoint
  • - Multi-Factor Authentication
  • - Unlimited Event Correlation


Infrastructure Performance Analytics

Infrastructure Performance Analytics transform businesses with actionable insights and enable organizations to make decisions that drive customer satisf action, improve quality, and keep employees engaged.
We provide Infrastructure Performance Analytics to put the po wer of data in the hands of the stakeholders, subject matter experts, and executives to incr ease efficiency and reduce Costs, while maintaining successful service delivery to their client s.


Analytical reports are generated instantly whenever logs ar e collected to offer both information and analysis, and to help organizations analyze their network and meet various security and compliance requirements.

The benefits of Infrastructure Performance Analytics allow users to:

  • - Monitor performance of all the applications and make sure they meet your SLA.
  • - Perform troubleshooting and fault monitoring in your network infrastructure.
  • - Ensure that your Virtual Desktop Infrastructure (VDI) is scalable for growth.
  • Identify and solve performance contention.
  • Ensure the health of your network and applications by proa ctively monitoring storage components, volumes, VMs, servers, and network devices.
  • Boost sales, increase efficiency, and improve operations , customer service and risk management.

Let’s Talk
We Respect Your Privacy